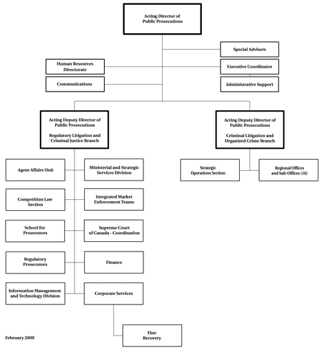
Section III – Supplementary Information
Organizational Information
Supplementary Tables
|
Strategic Outcome: Prosecute criminal offences under federal law in a manner that is independent of any improper influence and respects the public interest
|
|||||
|---|---|---|---|---|---|
| Program Activity | Expected Results |
Planned Spending
|
Government of Canada Outcome Area | ||
|
2008-09
|
2009-10
|
2010-11
|
|||
| Prosecution of drug, organized crime and Criminal Code offences. | Disposition of cases initiated and prosecuted |
120.6
|
112.6
|
118.4
|
Social Affairs
Government Affairs |
| Prosecution of federal offences to protect the environment, natural resources, economic and social health. | Disposition of cases initiated and prosecuted The National Fine Recovery Program is administered in a consistent and coordinated manner |
18.8
|
17.5
|
17.5
|
Economic Affairs
Social Affairs Government Affairs |
| Addressing criminal issues, in the context of prosecutions, to contribute to a safer world for Canada. | Disposition of cases initiated and prosecuted |
6.2
|
5.6
|
5.6
|
International Affairs
Government Affairs |
| Promoting a fair and effective justice system that reflects Canadian values within a prosecutorial context. | Staff prosecutors, agents and senior law enforcement investigators receive practical knowledge and training on criminal law topics Promotion of federal / provincial / territorial and international cooperation on prosecution issues |
2.8
|
2.5
|
2.1
|
Economic Affairs Social Affairs Government Affairs |
| Total |
148.4
|
138.2
|
143.6
|
||
| Forecast Spending | Planned Spending ($ millions) |
|||
|---|---|---|---|---|
| Program Activities (P.A.) | 2007-08 |
2008-09
|
2009-10 | 2010-11 |
| 1. Prosecution of drug, organized crime and Criminal Code offences | 96.5 | 116.4 | 108.4 | 114.2 |
| 2. Prosecution of federal offences to protect the environment, natural resources, economic and social health | 22.4 | 25.4 | 24.1 | 24.1 |
| 3. Addressing criminal issues, in the context of prosecutions, to contribute to a safer world for Canada | 4.4 | 5.3 | 4.7 | 4.7 |
| 4. Promoting a fair and effective justice system that reflects Canadian values within a prosecutorial context | 2.2 | 2.8 | 2.5 | 2.1 |
| Main Estimates - Gross | 125.5 | 149.9 | 139.7 | 145.1 |
| Less: Respendable Revenue | (11.3) | (11.3) | (11.3) | (11.3) |
| Total Main Estimates | 114.2 | 138.6 | 128.4 | 133.8 |
| Adjustments | ||||
| Prosecution of drug offences (P.A. 1) | 4.2 | 4.2 | 4.2 | 4.2 |
| Strengthening enforcement budget (Integrated Market Enforcement Teams) – (P.A. 2) | 0.0 | 4.7 | 4.7 | 4.7 |
| Prosecution of terrorism offences (P.A. 3) | 0.9 | 0.9 | 0.9 | 0.9 |
| Total Adjustments | 5.1 | 9.8 | 9.8 | 9.8 |
| Total Planned Spending | 119.3 | 148.4[1] | 138.2[2] | 143.6[3] |
| Less Non-Respendable Revenue | (1.2) | (1.2) | (1.2) | (1.2) |
| Plus: Cost of Services Received Without Charge | 14.6 | 17.4 | 16.1 | 16.8 |
| Total Organizational Planned Spending | 132.7 | 164.6 | 153.1 | 159.2 |
| Full Time Equivalents | 753 | 751 | 776 | 807 |
| Notes: | ||||
|
||||
| ($ millions) | |||
|---|---|---|---|
| Vote or Statutory Item | Truncated Vote or Statutory Wording | 2008-09 Main Estimates |
2007-08 Main Estimates |
|
35
|
Program expenditures |
124.0
|
86.3
|
|
(S)
|
Contributions to employee benefit plans |
14.6
|
12.2
|
| Total |
138.6
|
98.5
|
|
| Note: Net increase of $40.1 M between 2007- 08 and 2008-09 Main Estimates is due to additional resources for Restoring the Effectiveness of Federal Policing ($13.5 M ); the National Anti-Drug Strategy ($9.1M); Transition ($20.7M); the Victims of Crime initiative ($1.3M); the Marine Security initiative ($0.2M); Internal Audit ($0.3M); and to a decrease in resources for the Integrated Market Enforcement Teams ($3.5M); procurement cost efficiencies ($0.6M); and employee benefits adjustments ($0.9M). | |||
For further information on horizontal initiatives, see
http://www.tbs-sct.gc.ca/est-pre/estime.asp
- Date modified:
